ERD
ERD — диаграмма сущностей и связей, визуальный способ описания структуры данных. Основные элементы: сущность (прямоугольник, таблица), атрибут (свойство сущности), связь (линия/ромб, как сущности связаны). Нотации: Чена (прямоугольники + ромбы + овалы) и «воронья лапа» (Crow’s Foot, компактная, стандарт в индустрии). Уровни детализации: концептуальная (только сущности и связи, для бизнеса), логическая (+ атрибуты и первичные ключи, без типов данных), физическая (+ типы данных, индексы, конкретные имена, для разработчиков и DBA). Примеры на dbdiagram.io. Зачем аналитику: общение с заказчиком, выявление требований к данным, передача разработчикам, документация, поиск ошибок. Инструменты: Draw.io, Lucidchart, dbdiagram.io, PlantUML, DBeaver. Типичные ошибки: путать типы связей, забывать атрибуты, не указывать первичные ключи, смешивать уровни детализации, перегружать схему, игнорировать нотацию.
Введение: Рисуем картину данных
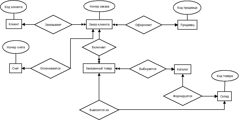
Представьте, что вам нужно объяснить кому-то, как устроена база данных вашего проекта. Можно перечислить таблицы: “Клиенты”, “Заказы”, “Товары”. Можно описать связи: “Один клиент может сделать много заказов”. Но текстом это получается длинно и запутанно.
А можно нарисовать схему. Прямоугольники – это таблицы. Линии между ними – это связи. Стрелочки показывают, кто с кем и как связан. Такую схему поймет и заказчик, и разработчик, и новый сотрудник, который только зашел в проект.
ERD (Entity-Relationship Diagram) – это диаграмма сущностей и связей. Она показывает, какие сущности есть в системе, какие у них атрибуты и как они связаны между собой.
ERD – это язык, на котором аналитик разговаривает с заказчиком о данных. Это мост между бизнес-пониманием “у нас есть клиенты и заказы” и технической реализацией “таблица Clients с полем id”.
Что такое ERD простыми словами
ERD расшифровывается как Entity-Relationship Diagram – диаграмма “сущность-связь”. Это визуальный способ описать структуру данных.
Три главных строительных блока ERD:
| Блок | Что означает | На схеме | Пример |
|---|---|---|---|
| Сущность (Entity) | Объект, о котором мы храним данные | Прямоугольник (таблица) | Клиент, Заказ, Товар, Сотрудник |
| Атрибут (Attribute) | Свойство сущности | Овал или внутри прямоугольника | Имя клиента, цена товара |
| Связь (Relationship) | Как сущности связаны | Ромб или линия | Клиент “делает” Заказ |
ERD бывает на разных уровнях детализации. На высоком уровне (концептуальном) вы показываете только сущности и связи. На низком (физическом) – добавляете поля, типы данных, первичные и внешние ключи.
Нотации ERD: Как договориться о языке
Проблема ERD в том, что нет одного единственного стандарта. Есть разные нотации – разные способы рисовать одни и те же вещи. Самые популярные – это нотация Чена (Chen) и нотация “воронья лапа” (Crow’s Foot).
Нотация Чена (Chen Notation)
Классическая, академическая. Сущности – прямоугольники. Связи – ромбы. Атрибуты – овалы. Связи подписываются глаголами.

Плюсы: Очень наглядно показывает, что связь – это самостоятельная сущность. Минусы: Много фигур, схема быстро становится перегруженной.
Нотация “воронья лапа” (Crow’s Foot)
Самая популярная в практическом моделировании. Сущности – прямоугольники. Связи – линии. Тип связи показывается “лапками” на концах линий.

Плюсы: Компактно, понятно, не требует лишних фигур. Минусы: Нужно привыкнуть к символам.
Она де-факто стандарт в индустрии, и большинство инструментов (Draw.io, Lucidchart) используют именно ее.
Пример ERD

Вот как выглядит описание этого примера в сервисе dbdiagram.io:
Table follows {
following_user_id integer
followed_user_id integer
created_at timestamp
}
Table users {
id integer [primary key]
username varchar
role varchar
created_at timestamp
}
Table posts {
id integer [primary key]
title varchar
body text [note: 'Content of the post']
user_id integer [not null]
status varchar
created_at timestamp
}
Ref user_posts: posts.user_id > users.id // many-to-one
Ref: users.id < follows.following_user_id
Ref: users.id < follows.followed_user_idУровни ERD: Концептуальная, логическая, физическая
ERD может быть нарисована с разной степенью детализации.
Концептуальная ERD (Conceptual)
Что показывает: Только сущности и связи. Никаких атрибутов, никаких ключей.
Для кого: Для заказчика, менеджмента, бизнес-пользователей.
Логическая ERD (Logical)
Что показывает: Сущности, атрибуты, первичные ключи, связи. Но без привязки к конкретной СУБД (без типов данных).
Для кого: Для аналитиков, архитекторов, разработчиков.

Описание в dbdiagram.io:
Table User {
id PK
username VARCHAR(50)
email VARCHAR(100)
role VARCHAR(20)
created_at DATETIME
}
Table Post {
id PK
title VARCHAR(200)
body TEXT
user_id FK
status VARCHAR(20)
created_at DATETIME
}
Table Comment {
id PK
content TEXT
user_id FK
post_id FK
created_at DATETIME
}
Table Like {
id PK
user_id FK
target_type VARCHAR(20)
target_id INTEGER
created_at DATETIME
}
Table Follow {
id PK
following_user_id FK
followed_user_id FK
created_at DATETIME
}
Ref: Post.user_id > User.id
Ref: Comment.user_id > User.id
Ref: Comment.post_id > Post.id
Ref: Like.user_id > User.id
Ref: Follow.following_user_id > User.id
Ref: Follow.followed_user_id > User.idФизическая ERD (Physical)
Что показывает: Все, что в логической, плюс типы данных, индексы, конкретные имена таблиц и полей в базе данных.
Для кого: Для разработчиков, администраторов баз данных.

Описание в dbdiagram.io:
Table users {
id integer [pk, increment]
username varchar(50) [unique, not null]
email varchar(100) [unique, not null]
role varchar(20) [default: 'user', note: 'user|admin|moderator']
created_at timestamp [default: `now()`]
indexes {
(email)
(username)
}
}
Table posts {
id integer [pk, increment]
title varchar(200) [not null]
body text [not null]
user_id integer [not null, ref: > users.id]
status varchar(20) [default: 'draft', note: 'draft|published|archived']
created_at timestamp [default: `now()`]
indexes {
(user_id)
(status, created_at)
}
}
Table comments {
id integer [pk, increment]
content text [not null]
user_id integer [not null, ref: > users.id]
post_id integer [not null, ref: > posts.id]
created_at timestamp [default: `now()`]
indexes {
(post_id, created_at)
(user_id)
}
}
Table likes {
id integer [pk, increment]
user_id integer [not null, ref: > users.id]
target_type varchar(20) [not null, note: 'post|comment']
target_id integer [not null]
created_at timestamp [default: `now()`]
indexes {
(user_id, target_type, target_id) [unique, name: 'unique_like']
(target_type, target_id)
}
}
Table follows {
id integer [pk, increment]
following_user_id integer [not null, ref: > users.id]
followed_user_id integer [not null, ref: > users.id]
created_at timestamp [default: `now()`]
indexes {
(following_user_id, followed_user_id) [unique, name: 'unique_follow']
(followed_user_id)
}
}Зачем ERD системному аналитику
Для общения с заказчиком
ERD – это язык, который понимает бизнес. Вы показываете заказчику схему и спрашиваете: “У одного клиента может быть много заказов?” Заказчик кивает или поправляет. Это намного быстрее, чем текстовые описания.
Для выявления требований к данным
Рисуя ERD, вы начинаете задавать правильные вопросы:
- “Какие атрибуты есть у клиента?”
- “Может ли заказ существовать без клиента?”
- “Сколько товаров может быть в одном заказе?”
Для передачи разработчикам
Разработчикам не нужно читать 10 страниц текста о том, как связаны таблицы. Им достаточно посмотреть на ERD.
Для документации
ERD – это живая документация. Когда новый человек приходит в проект, он смотрит на ERD и за 5 минут понимает, как устроены данные.
Для поиска ошибок в логике
Нарисовав ERD, вы можете увидеть противоречия. Например, если у вас связь многие-ко-многим без промежуточной таблицы – это ошибка.
Инструменты для рисования ERD
| Инструмент | Описание |
|---|---|
| Draw.io / diagrams.net | Бесплатный, есть библиотека с нотацией Crow’s Foot. |
| Lucidchart | Онлайн-инструмент с красивым интерфейсом. Есть бесплатный тариф с ограничениями. |
| dbdiagram.io | Специализированный инструмент для ERD. Пишешь текстом на DSL - получаешь диаграмму. |
| PlantUML | Можно рисовать ERD кодом. |
| DBeaver | SQL-клиент, который умеет строить ERD по существующей базе данных. |
Типичные ошибки в ERD
Ошибка 1: Путать типы связей
Рисовать связь один-ко-многим, когда на самом деле многие-ко-многим. Проверяйте: “Может ли один товар быть в нескольких заказах?” Если да – это многие-ко-многим.
Ошибка 2: Забывать про атрибуты
Рисуют только сущности и связи, но не показывают, какие поля у этих сущностей. Для логической ERD атрибуты обязательны.
Ошибка 3: Не указывать первичные ключи
Каждая сущность должна иметь первичный ключ. Иначе как вы будете идентифицировать записи?
Ошибка 4: Смешивать уровни детализации
На одной диаграмме показывать и концептуальный уровень (только сущности), и физический (типы данных). Получается каша.
Ошибка 5: Рисовать слишком много на одной схеме
Пытаться вместить все 50 таблиц проекта на одну диаграмму. Получается “спагетти”, которое никто не может прочитать. Делите на логические группы.
Ошибка 6: Игнорировать нотацию
Рисовать связи просто линиями без символов. Непонятно, это один-ко-многим или многие-ко-многим.