Use Case (Вариант использования)
Что такое Use Case: визуализация через Use Case Diagram (акторы, include/extend, обобщение) и текстовое/табличное описание сценария (актор, цель, предусловия, постусловия, основной, альтернативные и исключения). Сравнение Use Case и User Story.
Use Case (Вариант использования) – это описание последовательности действий, которые система выполняет в ответ на действие актора, приводящее к наблюдаемому результату.
Use Case – это описание того, как внешний участник (актор) достигает конкретной цели, взаимодействуя с системой. Важно: UC – не “описание экрана” и не “бизнес-процесс компании целиком”. Это сценарий в пределах границы системы, где видно: кто инициирует действие, какие шаги выполняются, что система обязана сделать, какие проверки и ошибки возможны, и чем все заканчивается.
Простыми словами: это история о том, как пользователь решает свою задачу с помощью системы, со всеми деталями и альтернативными вариантами.
Для чего нужен Use Case
синхронизировать понимание между бизнесом, разработкой и тестированием (что именно делаем и где границы ответственности)
превратить “хотелку” в контролируемую реализацию (шаги → требования → тесты → API/интеграции)
не потерять альтернативы и исключения
Если говорить грубо: User Story отвечает “что нужно”, Use Case отвечает “как это происходит”. US удобна для бэклога и планирования, UC для точной спецификации поведения.
Существуют Use Case диаграммы и Use Case сценарии, и те, и те описывают взаимодействие между пользователями и системой (системы с системой), а также последовательность действий для достижения конкретных целей.
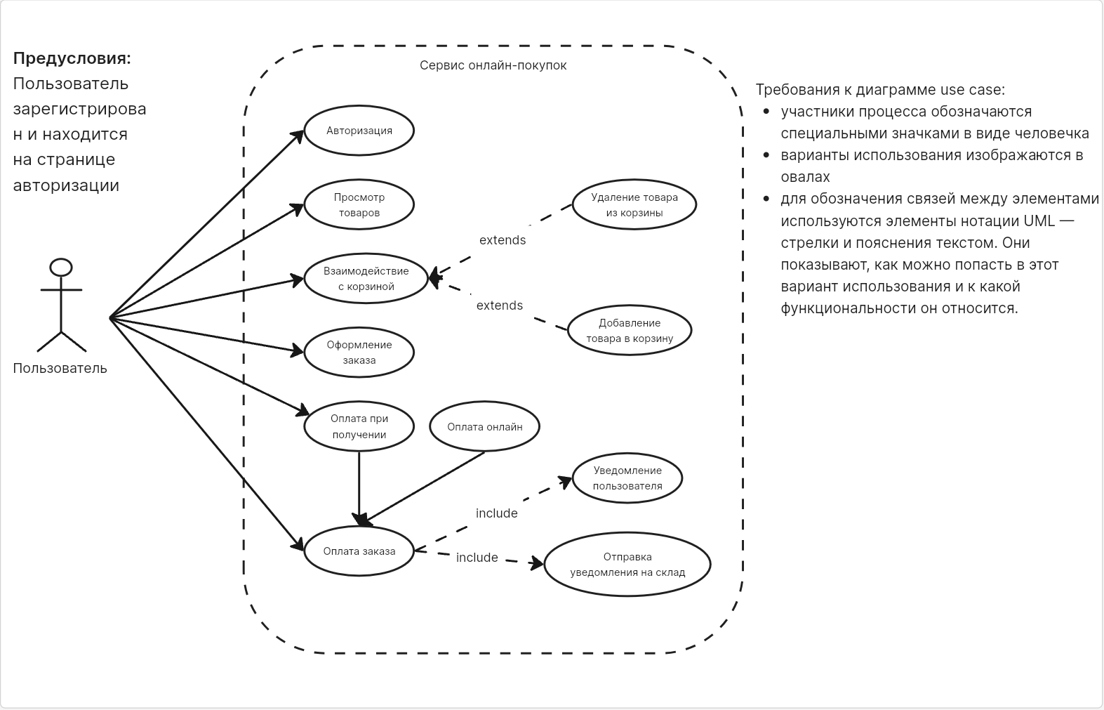
Use Case Diagram: Визуализация вариантов использования
Use Case диаграммы – визуальная диаграмма, которая представляет отношения между акторами (пользователями, системами или внешними сущностями) и различными Use Case’ами (сценариями использования) системы. Она демонстрирует, как акторы взаимодействуют с системой для достижения определенных целей.
В UML для этого есть Use Case Diagram. На ней изображаются:
- Акторы – человечки.
- Варианты использования – овалы с названиями действий.
- Границы системы – прямоугольник, внутри которого варианты использования, снаружи – актеры.
- Связи между элементами – линии, показывающие, кто с какими вариантами взаимодействует.
Связи между элементами:
- Связь включения (include) – обозначается пунктирной стрелкой с подписью include, которая показывает, что вариант использования включает в себя другие варианты. Стрелка направлена от одного варианта использования на те, которые включаются в него. Например, “Оформить заказ” всегда включает “Проверить наличие товара”.
- Связь расширения (extend) – обозначается пунктирной стрелкой с подписью extend, которая показывает, что один вариант использования опционально может расширять другой. В связи включения один вариант использования обязательно включается в другой, в связи расширения это необязательно. Например, “Оформить заказ” может расширяться “Применить промокод”, если пользователь ввел промокод.
- Связь обобщения (generalization) – обозначается стрелкой с пустым наконечником и направляется от частного к общему. Стрелка может объединить как акторов, так и варианты использования по какому либо признаку. Важно понимать, что дочерний вариант использования содержит все атрибуты и шаги из родительского варианта использования. Например, “Администратор” - частный случай “Пользователя”.
- Связь ассоциации – обозначается обычной линией без стрелки, которая показывает, с каким вариантом использования связан конкретный актор. Важно помнить, что связь ассоциации не используется для соединения между двух и более акторов, а также двух и более вариантов использования.
Диаграммы Use Case хороши для быстрого ознакомления с функциональностью системы. Но детали все равно хранятся в текстовом описании.
Пример Use Case Diagram: 
Use Case Scenario: Текстовое и табличное описание
Use Case сценарии – представляют собой текстовое описание последовательности действий, которые пользователи выполняют для достижения конкретной цели в системе. Каждый Use case сценарий описывает взаимодействие пользователя и системы (системы с системой) от начала до конца.
Классический Use Case включает несколько обязательных элементов.
Название (Name)
Краткое название, обычно глагол + существительное. Отражает цель актора.
- “Оформить заказ”
- “Зарегистрироваться в системе”
- “Создать отчет по продажам”
- “Вернуть товар”
Актор (Actor)
Кто инициирует действие. Актором может быть человек или внешняя система.
- “Покупатель”
- “Менеджер”
- “Администратор”
- “Платежная система”
- “Платежный шлюз”
Обычно выделяют: - Основное действующие лицо – кто инициирует UC и получает основную пользу. - Участники – кто помогает (внешние сервисы, подсистемы и тд.).
Цель (Goal)
Что актер хочет достичь. По сути, это расшифровка названия.
- “Получить возможность делать покупки в магазине”
- “Получить документ для отправки руководству”
Предусловие и триггер (Precondition)
Что должно быть истинно перед началом выполнения сценария. Состояние системы или окружения.
- “Пользователь не авторизован”
- “Пользователь авторизован”
- “Товар есть в наличии”
- “Корзина не пуста”
Предусловия – что должно произойти до старта. Триггер – событие старта.
Постусловие (Postcondition)
Что изменится в системе после успешного выполнения сценария.
- “Заказ создан и сохранен в базе”
- “Пользователь авторизован в системе”
- “Средства списаны с карты покупателя”
Основной успешный сценарий (Basic Flow / Happy Path)
Последовательность шагов, которая приводит к успеху. Идеальный вариант, когда всё идет по плану. Он должен быть пошаговым и наблюдаемым: на каждом шаге понятно, кто делает действие (актор или система) и что считается результатом шага. Шаги нумеруются.
Пример (для сценария “Оформить заказ”):
- Покупатель переходит в корзину.
- Система отображает список товаров и итоговую сумму.
- Покупатель нажимает кнопку “Оформить заказ”.
- Система запрашивает адрес доставки и контактные данные.
- Покупатель вводит данные и нажимает “Подтвердить заказ”.
- Система проверяет наличие товаров на складе.
- Система создает заказ и присваивает ему номер.
- Система отправляет подтверждение на email покупателя.
- Система перенаправляет покупателя на страницу успешного оформления.
Хорошим тоном считается писать шаги так, чтобы их можно было превращать в тест-кейсы (для помощи QA) и требования, например:
“Система валидирует…”, “Система сохраняет…”, “Система возвращает…”.
Альтернативные сценарии (Alternative Flows)
Что может пойти не так? Какие есть варианты развития событий, отличающиеся от идеального пути?
Примеры альтернатив:
- 3а. Если корзина пуста, показывается сообщение “Добавьте товары в корзину”.
- 4а. Если пользователь уже авторизован, шаг с запросом данных пропускается (данные берутся из профиля).
- 6а. Если товара нет в наличии, система уведомляет пользователя и предлагает удалить товар.
- 8а. Если email не указан, подтверждение не отправляется, но заказ создается.
Исключения (Exception Flows)
Особый случай альтернативных сценариев - когда что-то пошло совсем не так и цель не достигается.
- “При проверке платежа выяснилось, что на карте недостаточно средств”
- “При создании заказа произошел сбой базы данных”
Пример Use Case Scenario: Снятие денег в банкомате:
| Элемент | Описание |
|---|---|
| Название | Снять наличные |
| Актор | Держатель карты |
| Цель | Получить наличные деньги со своего счета |
| Предусловие | Карта вставлена в банкомат, пользователь авторизован (ввел ПИН-код) |
| Постусловие | Выданы наличные, баланс карты уменьшен на сумму снятия |
| Основной сценарий | 1. Система отображает меню доступных операций. 2. Держатель карты выбирает пункт “Снять наличные”. 3. Система предлагает выбрать сумму из списка (100, 500, 1000, 5000) или ввести другую. 4. Держатель карты выбирает сумму 1000 рублей. 5. Система проверяет, достаточно ли средств на счете. 6. Система проверяет, есть ли в банкомате купюры нужного номинала. 7. Система выдает деньги. 8. Система предлагает забрать карту. 9. Держатель карты забирает карту. 10. Система печатает чек (если выбрана печать чека). |
| Альтернативные сценарии | 5а. Недостаточно средств на счете. 5а1. Система показывает сообщение “Недостаточно средств”. 5а2. Возврат к шагу 3 (выбор суммы). 6а. В банкомате нет нужных купюр. 6а1. Система показывает сообщение “Невозможно выдать указанную сумму, доступны купюры 500 рублей”. 6а2. Предлагает выбрать сумму, кратную 500. 9а. Держатель карты не забрал карту в течение 30 секунд. 9а1. Банкомат забирает карту внутрь (инкассация). 9а2. Операция отменяется. |
Use Case vs User Story
| Use Case | User Story |
|---|---|
| Детальное описание | Короткое описание, одно предложение |
| Описывает последовательность шагов | Описывает цель и ценность |
| Есть основной и альтернативные сценарии | Обычно только цель, детали потом |
| Подходит для сложной логики | Подходит для быстрой разработки |
| Требует времени на написание | Можно написать за минуту |
| Хранится в документации | Хранится в бэклоге задач |
User Story – это краткое описание того, что хочет достичь пользователь, используя систему. Они обычно начинаются со слов “как пользователь, я хочу…”, и далее следует описание того, что пользователь хочет сделать. User Story сосредоточены на том, что пользователь хочет, а не на том, как это реализовать.
Use Case – это детальное описание того, как пользователь взаимодействует с системой, включая различные сценарии, условия и результаты. Use Case описывают, как система должна реагировать на действия пользователя.
Как писать хорошие Use Case:
Начинайте с основного сценария
Сначала опишите идеальный путь. Когда он готов, думайте, что может пойти не так и добавляйте альтернативы.
Не смешивайте с интерфейсом
Use Case описывает взаимодействие на уровне действий и целей, а не конкретные кнопки и поля. “Система запрашивает адрес” – этого достаточно. Не нужно писать “в поле слева от кнопки пользователь вводит…”.
Используйте активный залог
Правильно: “Пользователь нажимает кнопку”. Неправильно: “Кнопка нажимается пользователем”.
Будьте последовательны в уровне детализации
Не пишите для одного шага “пользователь вводит имя”, а для другого “пользователь вводит имя, фамилию, отчество, дату рождения, паспортные данные, ИНН и СНИЛС”. Детализация должна быть равномерной.
Не забывайте про предусловия и постусловия
Они помогают понять контекст и границы сценария.
Используйте нумерацию
Шаги в основном сценарии нумеруются 1, 2, 3. Альтернативы привязываются к шагам: 3а, 5b и т.д. Это упрощает навигацию.